Stock Market Data Overlay on Government Building

イラン情勢の緊張が続く中、 原油高と経済成長リスクの 高まりが市場の重しに

2026-03-09

Paul Eitelman, CFA

Paul Eitelman, CFA

Global Chief Investment Strategist




Find other posts with these tags:
Market insights

主なポイント

  • 原油価格が一時1バレル100米ドルを上回り、イラン情勢は「市場の変動要因」から「マクロ経済へのリスク要因」へと変化
  • 経済成長へのリスクは「中程度」と評価され、米国では逆風が想定される一方、欧州およびアジアではより顕著な成長下押し圧力が見込まれる
  • インフレ上振れリスクを背景に、FRB (米連邦準備制度理事会) が予防的な利下げに踏み切る可能性は低い
  • 市場心理は引き続きパニック的な水準には達していない
  • 戦略的アセット・アロケーションは維持しつつ、戦術的な柔軟性を確保する姿勢が妥当

イランを巡る紛争の継続とエネルギー市場の混乱は、もはや一時的なヘッドラインリスクの域を超え、成長、インフレ、金融政策に対する市場の見通しに影響を及ぼし始めています。2026年3月9日時点で、原油価格は一時的に1バレル100米ドルの節目を突破し、先週までと比べて、マクロ経済を巡る議論が変化しました。

紛争初週の出来事

2026年3月2日の週において、最も顕著な影響が表れたのはエネルギー市場でした。世界の原油および液化天然ガス(LNG)輸送の要衝であるホルムズ海峡を巡る供給フローの不透明感が続く中、原油価格は一時1バレル100米ドルを上回りました。

また、イラン国内の指導体制にも変化が見られました。新たに発表された指導者モジタバ・ハメネイ師は強硬派と受け止められており、紛争が長期化する可能性を示唆しています。このため、エネルギー供給の混乱が長期化するリスクは高まっています。

ラッセル・インベストメントが推定する投資家のセンチメントは、昨年11月以来、初めて「やや弱気」方向に転じました。ただし、現時点ではパニック的な状況や、強制的なポジション調整が広がっているわけではありません。サウジアラビアが紅海経由で追加の原油供給を行う可能性が報じられたことを受け、短期的な売り圧力は一部和らいだものの、エネルギー・フローを巡る不確実性は依然として高水準にあります。

今後の市場への影響

原油価格が100米ドルを超える水準で持続した場合、今回の出来事は単なる市場の変動要因から、経済成長を左右する要因へと変化する見込みです。

現在の原油価格水準では、米国の成長率を約0.5%ポイント押し下げると推計されます。影響は米国外でより大きく、特にホルムズ海峡を通過する原油・LNGが全体の約8~9割を占めるアジアでは、下押し圧力が相対的に強いと考えられます。この結果、経済成長へのリスクの評価は「」から「」へと引き上げられています。

Japanese investor sentiment chart with impact ratings

2026年3月9日時点

当資料の内容は作成時点におけるラッセル・インベストメントの見解および将来の予想であり、今後市場や経済の状況に応じて変わる可能性があります。また、上記は将来の結果の確実性を保証するものではありません。

出所:ラッセル・インベストメント

 

エネルギー価格の高止まりは、インフレの上振れリスクを改めて意識させる要因となっています。この結果、中央銀行の政策運営の柔軟性は制約される見通しです。インフレ・リスクを踏まえると、2025年4月の市場調整局面と同様、FRBが先回り的な利下げに踏み切る可能性は低いと見ています。特に、インフレが想定以上に長期化する可能性がある中では、政策当局が金融緩和に動くには、差し迫った成長率の下振れリスクが明確になる必要があると考えます。

こうした状況下で、市場は「高いエネルギー・コスト」と「限定的な金融政策支援」という環境に直面しています。投資家センチメントはやや軟化しているものの、過去にシステミックなストレスが生じた局面と比べると、依然として落ち着いた水準にとどまっています。

ラッセル・インベストメントのポジションとシナリオ分析

現時点では、戦略的アセット・アロケーションのターゲットに近い資産配分を維持しています。原油価格が100米ドル近辺で推移する中で経済成長へのリスクは高まっていますが、市場機能が大きく混乱する兆候は見られません。引き続き重要な変数は、紛争の「期間」です。原油価格が安定すれば、マクロ経済への下押し圧力は管理可能な範囲にとどまると考えられます。一方、高値が長期化した場合には、特に米国外市場において、成長に対する累積的な影響がより大きくなる可能性があります。

現段階では、規律を維持しつつ、戦術的な柔軟性を確保する姿勢が最も適切であると判断しています。

主なシナリオ

  • 基本シナリオ
    原油価格は高水準を維持するものの、さらに大きく上昇することはなく、ホルムズ海峡を通じた供給混乱も、世界全体の供給を深刻に損なう水準には至らないと想定。成長は減速し、インフレ・リスクは残存するものの、市場の変動は抑制された範囲にとどまる。

  • 強気シナリオ
    増産や迂回輸送を含む供給経路の安定化が進み、原油価格は落ち着きを取り戻す。成長懸念は後退し、市場心理も改善。

  • 弱気シナリオ
    供給混乱が長期化し、原油価格は100米ドルを大きく上回る水準で推移。エネルギー・ショックを背景に、世界的な成長減速がより鮮明となり、ホルムズ海峡への依存度が高いアジアが特に大きな影響を受ける。インフレ圧力が強まり、政策対応の余地は一段と制約され、市場への下押し圧力が継続。

地域別の注視点

  • 北米: 現在の原油水準では、経済成長率を約0.5%ポイント押し下げる影響が見込まれる。

  • 欧州・中東・アフリカ (EMEA): 中東からの原油および天然ガス供給の混乱に対する感応度が高く、インフレ圧力の持続や外需減速が先行きの重石となる。

  • アジア太平洋 (APAC): エネルギー・フローがホルムズ海峡に集中していることから、最も影響を受けやすい地域。

運用機関の見解

2026年3月6日時点で、紛争初週における運用会社の見解を調査しました。30超の運用会社レポートを総合すると、原油価格の上昇に伴いリスク認識は高まっているものの、供給混乱は引き続き限定的にとどまるとの見方が大勢を占めています。

多くの運用会社は、①エネルギー供給混乱の持続期間、②アジアのホルムズ海峡依存度、③インフレ再燃による中央銀行の政策制約、を重視しています。警戒感は強まっているものの、現状をパニック的と捉える見方は少数派です。

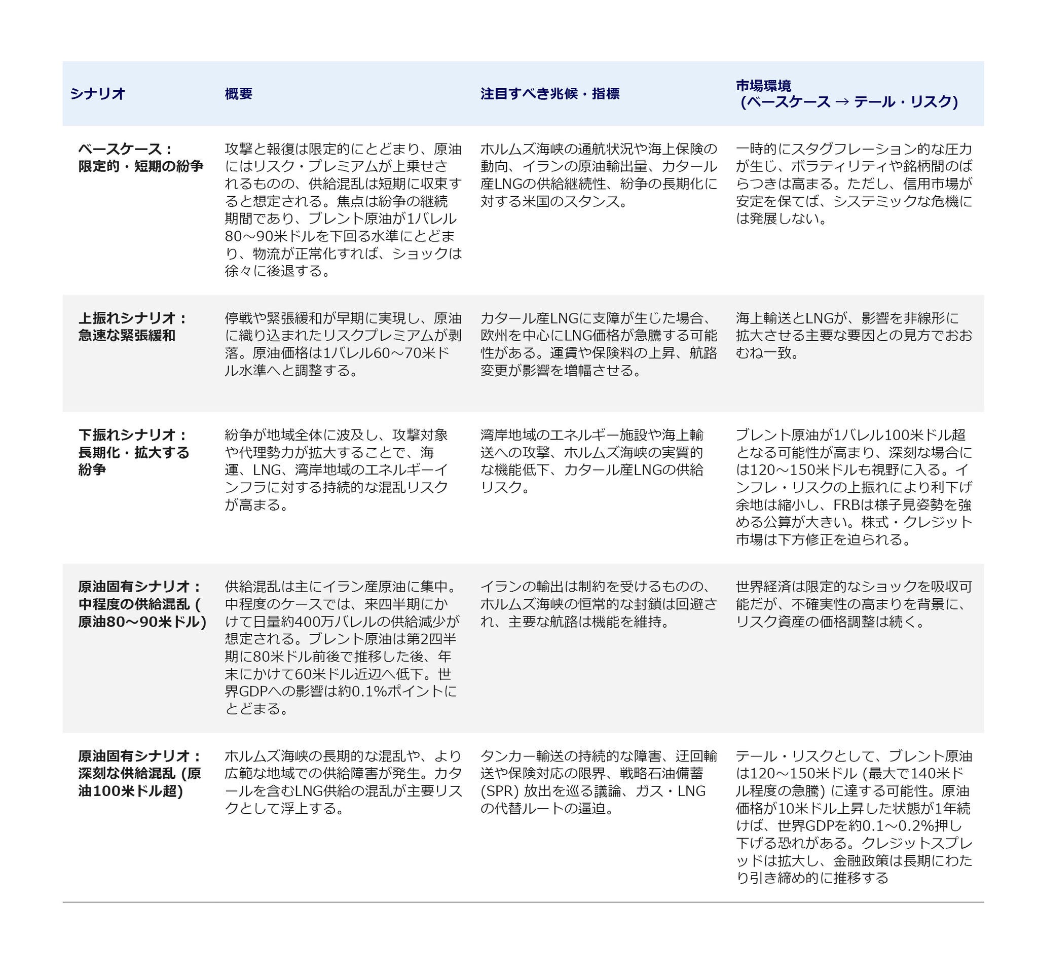
図表1:各シナリオ

Japanese energy scenario table with numeric values

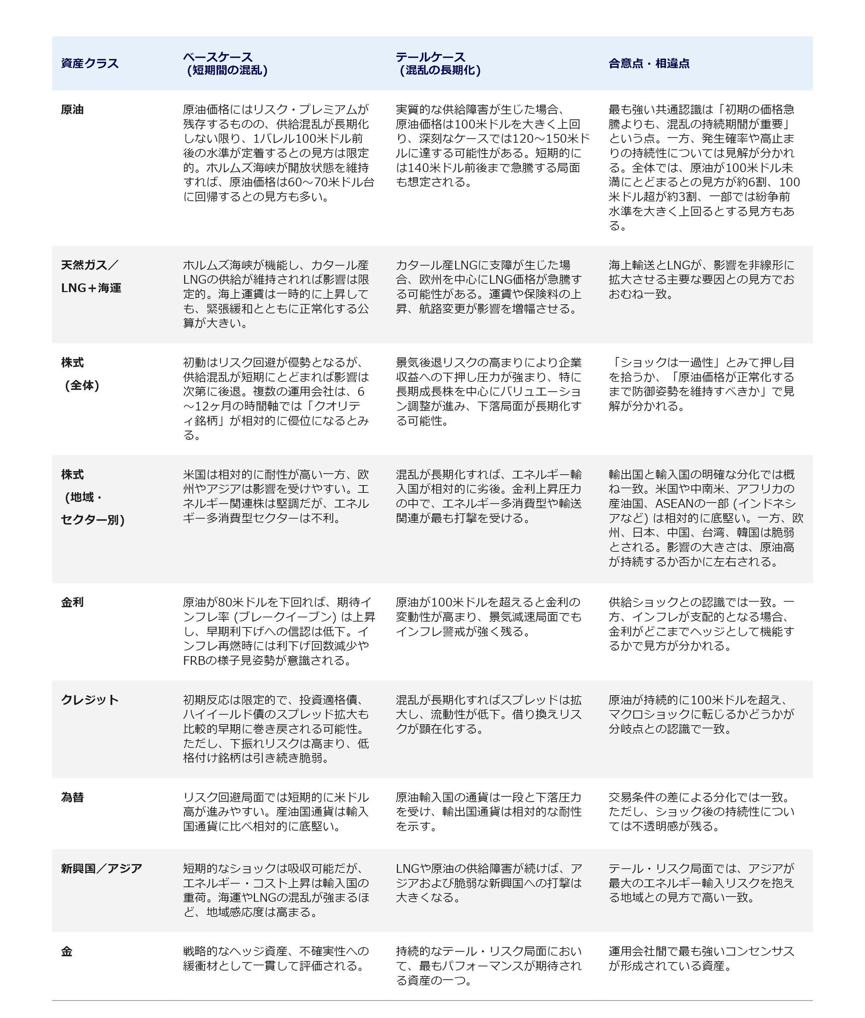
図表2:資産クラス別 (ベースケース対テール・リスク) 

Japanese asset class comparison chart with categories

当資料は、39の運用会社リサーチレポートおよびAI支援によるドラフト作成ツールを用いて作成されています。情報提供のみを目的としたものです。上記は運用会社によって信頼しうると判断され、提供された情報ですが、将来変更される可能性があります。その情報の確実性を表明するものではありません。  出所:ラッセル・インベストメント


Important information pertaining to the hypothetical example: Past performance does not predict future returns. Return level is proportionately scaled in line with cash level to be overlaid. Source: Russell Investments. Assumptions: Average cash level 1.0%, 10-year history from 12/31/2023, gross of fees. Opportunity cost from not securitizing cash varies by asset allocation and time period, and is represented by horizontal bars as marked within the chart legend. Target asset allocation used: 0% cash, 74% MSCI World, 26% Global Aggregate (GBP Hedged). For illustrative purposes only. Does not represent any actual investment. Indexes are unmanaged and cannot be invested in directly. Performance benefit (net) of overlaying cash by last 5 individual calendar year is as follows:  2023:20 bps, 2022:-17bps, 2021:16bps, 2020:14bps, 2019:23bps.

These views are subject to change at any time based upon market or other conditions and are current as of the date at the top of the page. The information, analysis, and opinions expressed herein are for general information only and are not intended to provide specific advice or recommendations for any individual or entity.

This material is not an offer, solicitation or recommendation to purchase any security.

Forecasting represents predictions of market prices and/or volume patterns utilizing varying analytical data. It is not representative of a projection of the stock market, or of any specific investment.

Nothing contained in this material is intended to constitute legal, tax, securities or investment advice, nor an opinion regarding the appropriateness of any investment. The general information contained in this publication should not be acted upon without obtaining specific legal, tax and investment advice from a licensed professional.

Diversification and strategic asset allocation do not assure a profit or guarantee against loss in declining markets.

Please remember that all investments carry some level of risk, including the potential loss of principal invested. They do not typically grow at an even rate of return and may experience negative growth. As with any type of portfolio structuring, attempting to reduce risk and increase return could, at certain times, unintentionally reduce returns.

The Russell Investments logo is a trademark and service mark of Russell Investments