Global financial data visualization with digital graphs

地政学トラッカー:イラン情勢の緊張激化が市場に与える影響と運用機関の見解

2026-03-02

Paul Eitelman, CFA

Paul Eitelman, CFA

Global Chief Investment Strategist




Find other posts with these tags:
Market insights

以下は、2026年3月2日にラッセル・インベストメント(米国)のHPに掲載された英文記事を翻訳したものです。原文はこちら

主なポイント

  • 市場は主に不確実性への反応を示しており、原油価格は上昇し、株式市場は不安定な動きを見せている。

  • 経済への影響は、エネルギー供給の混乱、特に原油価格が維持されるか、あるいは急騰するのかが重要なポイントとなる。

  • ラッセル・インベストメントのポートフォリオは戦略的な目標水準を維持しており、市場の変動により魅力的な投資機会が生じた場合には、リスク資産への配分比率を高める余地がある。


何が起きたのか、市場はどのように反応したのか

2026年2月28日に、米国とイスラエルがイランに対して共同攻撃を実施しました。米トランプ大統領は、作戦が今後数週間にわたって継続する可能性があると示しています。株式市場は、3月2日の朝にこのニュースを受けて一時的に売りが先行しましたが、その後は下げ幅を縮め、ほぼ横ばい水準まで回復しました。一方、石油価格は、イランが世界のエネルギー供給にとって重要な要衝であるホルムズ海峡を封鎖する可能性への懸念から、約6%上昇しました (2026年3月2日時点)。

今後、資産価格にどのような影響が考えられるか

地政学的な出来事は、主に二つの経路を通じて市場に影響を及ぼす傾向があります。一つは不確実性を巡るセンチメントの変化、もう一つは実体経済を通じた影響です。この二つを区別することで、足元のボラティリティが短期的なものにとどまるのか、それともより持続的なものになるのかを見極める手がかりとなります。

以下では、今回の事象が経済や各資産クラスへどの程度の影響を与える可能性があるのかをご紹介します。

 

投資家センチメント:中立

Japanese Economic Impact and Asset Price Chart

2026年3月2日現在

当資料の内容は作成時点におけるラッセル・インベストメントの見解および将来の予想であり、今後市場や経済の状況に応じて変わる可能性があります。また、上記は将来の結果の確実性を保証するものではありません。

出所:ラッセル・インベストメント

ラッセル・インベストメントのポジションとシナリオ分析

現時点では、今回の危機が米国および世界の経済成長を実質的に阻害する兆候は見られていません。そのため、引き続きラッセル・インベストメントの戦略的資産配分におおむね沿ったポジションを維持しています。 
このような見方を踏まえ、市場の調整局面が生じた場合には、リスク資産へのエクスポージャーを高めることを検討する場合があります。

主なシナリオ:

  • 基本シナリオ 
    原油価格は1バレル当たり80米ドルを下回る水準にとどまり、経済への影響は限定的。市場は短期的には不安定な動きとなるものの、ファンダメンタルズが底堅く推移し、投資家が紛争の影響を見極めるなかで、最終的には緩やかに上昇すると見る。

  • 強気シナリオ 
    紛争が早期に収束し、ホルムズ海峡を通じた原油の供給が回復することで、原油価格は1バレル当たり60米ドル近辺まで下落。成長を阻害するとは見込まれず、市場は反発すると考えられる。

  • 弱気シナリオ 
    ホルムズ海峡の封鎖が長期化し、世界的なエネルギー不足が発生。その結果、原油価格は1バレル当たり100米ドルを大きく上回る水準まで上昇し、原油価格が高止まりすることでインフレが急上昇し、市場は大幅に下落。消費は減速し、世界の景気循環は景気後退局面に入る。

運用会社の見解

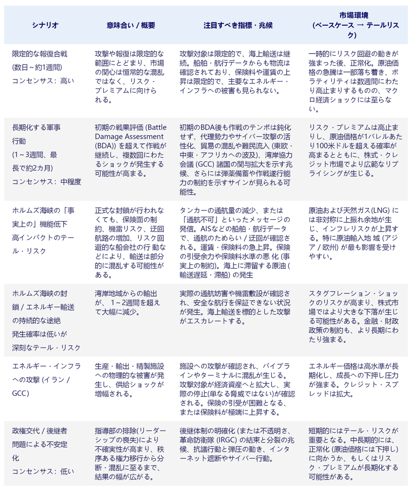
ラッセル・インベストメントでは、幅広い運用機関を対象に今回の紛争について調査を行いました。各シナリオおよび資産クラス別の見通しは以下の通りです。

各シナリオ

Japanese risk assessment scenarios table with details

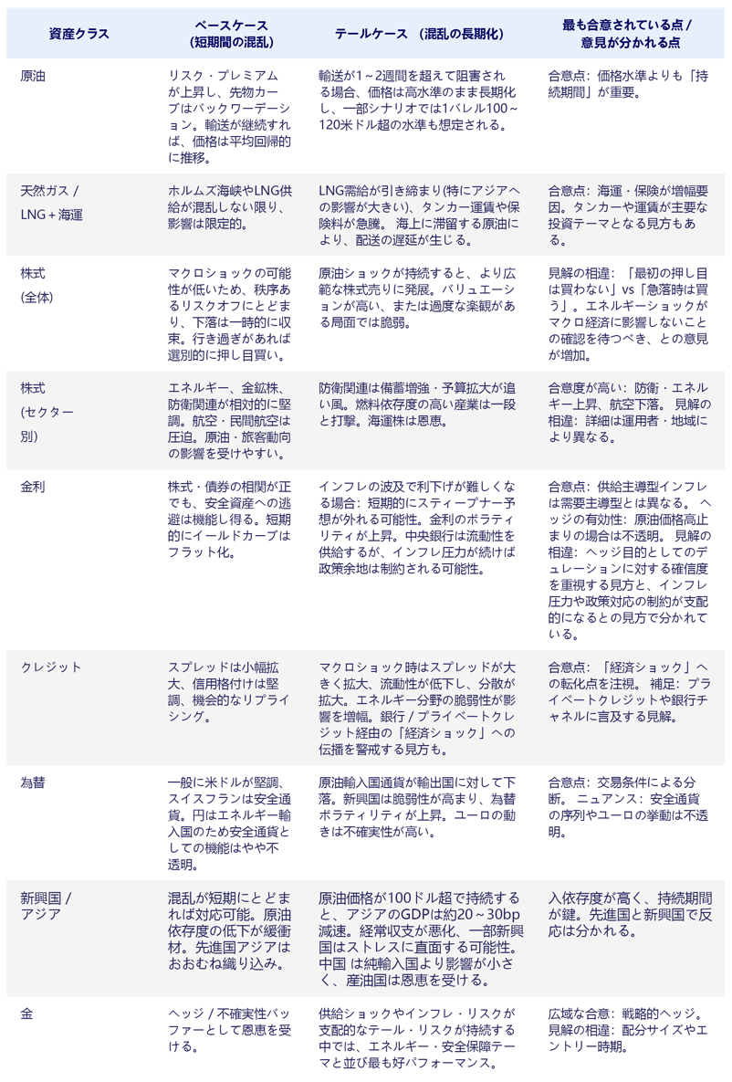
資産クラス別(ベースケース対テール・リスク)

Japanese asset class comparison table with numeric values

当資料は、39の運用会社リサーチレポートおよびAI支援によるドラフト作成ツールを用いて作成されています。情報提供のみを目的としたものです。上記は運用会社によって信頼しうると判断され、提供された情報ですが、将来変更される可能性があります。その情報の確実性を表明するものではありません。  

出所:ラッセル・インベストメント


Important information pertaining to the hypothetical example: Past performance does not predict future returns. Return level is proportionately scaled in line with cash level to be overlaid. Source: Russell Investments. Assumptions: Average cash level 1.0%, 10-year history from 12/31/2023, gross of fees. Opportunity cost from not securitizing cash varies by asset allocation and time period, and is represented by horizontal bars as marked within the chart legend. Target asset allocation used: 0% cash, 74% MSCI World, 26% Global Aggregate (GBP Hedged). For illustrative purposes only. Does not represent any actual investment. Indexes are unmanaged and cannot be invested in directly. Performance benefit (net) of overlaying cash by last 5 individual calendar year is as follows:  2023:20 bps, 2022:-17bps, 2021:16bps, 2020:14bps, 2019:23bps.

These views are subject to change at any time based upon market or other conditions and are current as of the date at the top of the page. The information, analysis, and opinions expressed herein are for general information only and are not intended to provide specific advice or recommendations for any individual or entity.

This material is not an offer, solicitation or recommendation to purchase any security.

Forecasting represents predictions of market prices and/or volume patterns utilizing varying analytical data. It is not representative of a projection of the stock market, or of any specific investment.

Nothing contained in this material is intended to constitute legal, tax, securities or investment advice, nor an opinion regarding the appropriateness of any investment. The general information contained in this publication should not be acted upon without obtaining specific legal, tax and investment advice from a licensed professional.

Diversification and strategic asset allocation do not assure a profit or guarantee against loss in declining markets.

Please remember that all investments carry some level of risk, including the potential loss of principal invested. They do not typically grow at an even rate of return and may experience negative growth. As with any type of portfolio structuring, attempting to reduce risk and increase return could, at certain times, unintentionally reduce returns.

The Russell Investments logo is a trademark and service mark of Russell Investments